Processes & Standard Operating Procedures
“Standardized Processes That Power Our Performance”
Welcome to NT’s centralized repository of all approved business processes and standard operating procedures.
Here, you’ll find the visual blueprints and documented steps that guide how we operate across functions, departments, and service journeys — ensuring alignment, clarity, and consistent execution.
What This Page Contains
This section brings together two key elements:
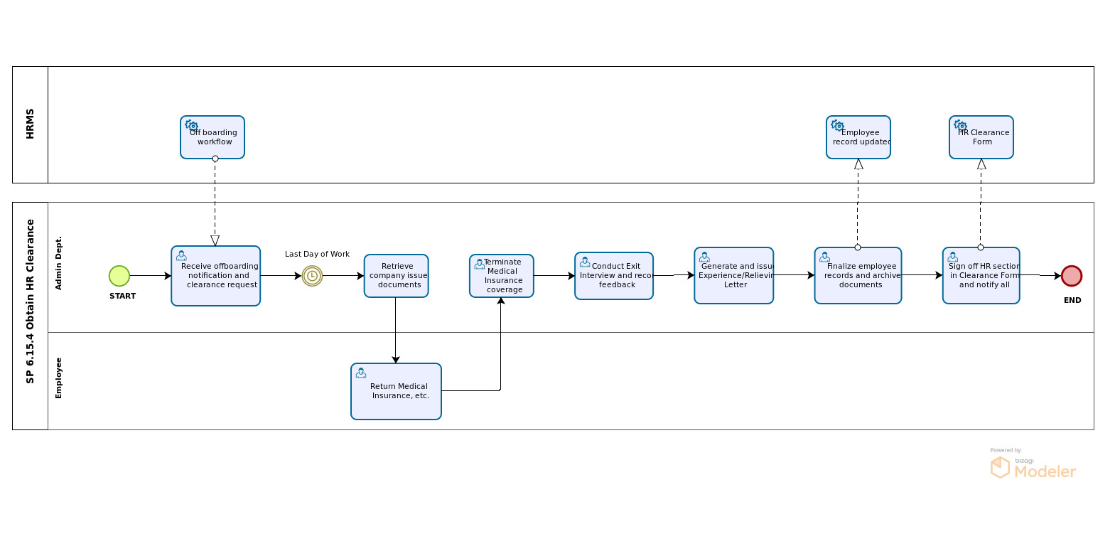
- Process Flowcharts: Visual diagrams that outline the flow of activities, decisions, and interactions across a process — typically mapped using BPMN standards.
- Standard Operating Procedures (SOPs): Accompanying documents that describe each step of the process in detail — including task descriptions, responsible roles, tools used, and applicable SLAs.
How Information is Organized
All processes and SOPs are grouped by Service Journey, reflecting the end-to-end structure of NT’s operations:
- MP: Management Processes (e.g., Strategy Development, Governance)
- CP: Core Processes (e.g., Lead Generation, Proposal Development, Project Delivery)
- SP: Support Processes (e.g., HR, Admin, Procurement, IT, Finance)
When to Use This Page
- To understand how a business activity is officially executed
- To onboard new team members into standardized workflows
- To align your work with NT's approved procedures and compliance standards
- To support audits, training, or process improvement initiatives
Important Notes
- All processes and SOPs are read-only and version-controlled by the Business Excellence & Governance (BXG) team.
- Any changes, corrections, or improvement suggestions must be submitted through the Feedback & Document Request Form.
- Ensure you always refer to the latest version available on this page — external downloads may become outdated.
L1 - MP 1.0 Strategy to Execution
L2 - MP 1.1 Vision and Strategy Management
L1 - MP 2.0 Concept to Market
L2 - MP 2.1 Develop and Manage Products and Services
L1 - CP 3.0 Lead to Contract
L2 - CP 3.1 Market and Sell Products and Services
L1 - CP 4.0 Order to Cash
L2 - CP 4.1 Account Management
L1 - CP 5.0 Project Planning to Closeout
L2 - CP 5.1 Project Delivery and Governance
L1 - SP 6.0 Hire to Retire
L2 - SP 6.1 Develop and Manage Human Capital
L1 - SP 6.0 Hire to Retire
L2 - SP 6.2 Conducting Onboarding and Orientation
|
Click icon to view Standard Operating Procedure (SOP) |
L1 - SP 6.0 Hire to Retire
L2 - SP 6.3 Employee Lifecycle
|
Click icon to view Standard Operating Procedure (SOP) |
L1 - SP 7.0 Request to Fulfil
L2 - SP 7.1 Shared Services and Infrastructure Governance
L1 - SP 7.0 Request to Fulfil
L2 - SP 7.2 IT Services and Asset Management
L1 - SP 8.0 Procure to Pay
L2 - SP 8.1 Procurement and Administrative Contracting
Click icon to view Standard Operating Procedure (SOP) |
L1 - SP 9.0 Finance to Manage
L2 - SP 9.1 Financial Management and Reporting
L1 - SP 10.0 License to Operate
L2 - SP 10.1 Corporate Compliance and Regulatory Governance
Click icon to view Standard Operating Procedure (SOP) |
L1 - SP 11.0 Quality to Excellence
L2 - SP 11.1 Develop and Maintain Quality Management Framework













































































